
“ 经过两年酝酿,保险产品适当性管理自律规范正式发布,对保险代理人、保险产品和客户均进行分级管理和匹配,同时建立因代理人违法违规导致经济损失的佣金薪酬追索扣回机制。”
中国保险行业迎来一项里程碑式的自律举措,中国保险行业协会式发布《保险产品适当性管理自律规范》(简称《自律规范》)。《自律规范》以“卖者尽责”为出发点,通过构建覆盖产品、人员、客户、销售、内控的全链条自律框架,致力于从源头上化解销售误导与产品错配风险,提升销售行为的专业性和规范性。
《自律规范》发布将重构展业逻辑、提升专业能力、重塑职业价值。
一、保险产品分类分级
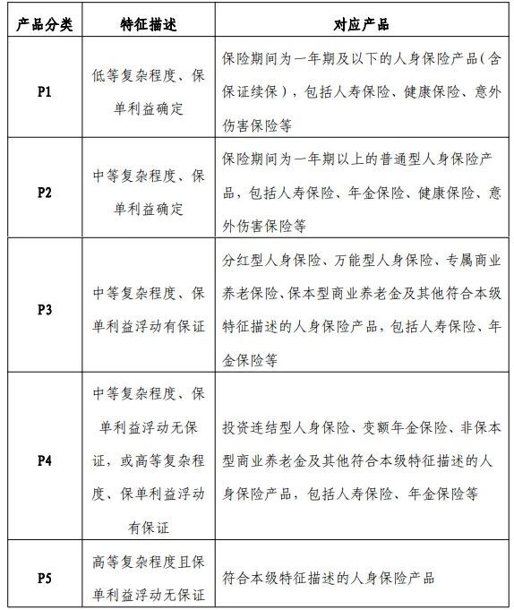
《自律规范》将人身险产品划分为P1、P2、P3、P4、P5 五类,复杂程度从低到高;财产保险产品划分为 P1、P2 二类。


对于P4、P5类的投资连结型保险、变额年金保险、非保本型商业养老金等利益浮动的保险产品,保险机构需要对保险产品或保险产品投资账户(指设有多个保险投资账户的)划分风险等级。
保险产品或保险产品投资账户的风险等级由低到高至少分为五级,参考名称分别为R1(低风险)、R2(中低风险)、R3(中风险)、R4(中高风险)、R5(高风险)。
其中参考标准如下:
1.R1(低风险):总体风险程度低,产品收益或净值波动小,投资本金遭受损失的可能性低。
2.R2(中低风险):总体风险程度较低,产品收益或净值波动较小,投资本金遭受损失的可能性较低。
3.R3(中风险):总体风险程度中等,产品收益或净值波动中等,投资本金遭受损失的可能性中等。
4.R4(中高风险):总体风险程度较高,产品收益或净值波动较大,投资本金遭受损失的可能性较高。
5.R5(高风险):总体风险程度高,产品收益或净值波动大,投资本金遭受损失的可能性高。
二、销售人员管理
保险机构应当建立保险销售人员资质分级管理体系,确保所属销售人员具备相应的产品销售资质。
销售人员分级与保险产品分类分级对应如下:
(一)授权销售人员销售P1 类保险产品的,可不作能力等级要求;
(二)能力等级四级:授权销售P1、P2 类保险产品;
(三)能力等级三级:授权销售P1、P2、P3 类保险产品;
(四)能力等级二级:授权销售P1、P2、P3、P4类保险产品;
(五)能力等级一级:授权销售所有保险产品。
组合销售两种及以上产品的,按照从高不从低原则确定其销售授权。销售专属普惠产品的,可视情况放宽销售人员能力等级要求。
保险机构应当构建科学合理的销售人员激励约束机制,考核标准应当包括但不限于销售行为和程序的合规性、客户投诉情况等,不得以销售业绩作为唯一考核指标。
保险机构应建立因保险销售人员违法违规导致经济损失的佣金薪酬追索扣回机制。
三、客户保障需求
保险机构及销售人员应当根据保险产品特征,了解投保人的保险保障需求、财务支付水平等适当性管理的必要信息:
(一)自然人的姓名、职业、年龄、联系方式等基本信息;
(二)保险保障需求、交费和保险期间、已购买以补偿损失为目的的同类险种的情况等信息;
(三)家庭收入数额、资产等反映保费承担能力的信息;
(四)法律法规、产品规则或者合同约定应当了解的信息。
保险机构应当在了解投保人相关信息的基础上,根据投保人的保障目的、收益期望、保障期限、保费承担期限等方面的保险保障需求,结合投保人的收入、资产、财务预算等方面的财务支付水平,对投保人进行保险需求及财务支付水平评估,向投保人提供适当的保险产品。
保险机构销售P4、P5类可能导致投资本金损失的保险产品前,应当开展投保人的保险需求及财务支付水平、风险承受能力评估,并根据评估结果,将其投保人风险承受能力等级由低到高至少分为五级,参考名称分别为C1(谨慎型)、C2(稳健型)、C3(平衡型)、C4(进取型)、C5(激进型)。
其中参考标准如下:
C1(谨慎型):可以承担低风险的投资者,能够接受投资本金损失概率低的产品。
C2(稳健型):可以承担中低风险的投资者,能够接受投资本金损失概率较低的产品。
C3(平衡型):可以承担中等风险的投资者,能够接受投资本金损失概率中等的产品。
C4(进取型):可以承担中高风险的投资者,能够接受投资本金损失概率较高的产品。
C5(激进型):可以承担高风险的投资者,能够接受投资本金损失概率高的产品。
保险机构应当根据本机构及投保人实际情况,确定其投保人风险承受能力等级与保险产品及其投资账户风险等级的适当性匹配规则:
(一)C1 级投保人匹配 R1 级的保险产品、投资账户;
(二)C2 级投保人匹配 R2、R1 级的保险产品、投资账户;
(三)C3 级投保人匹配 R3、R2、R1 级的保险产品、投资账户;
(四)C4 级投保人匹配 R4、R3、R2、R1 级的保险产品、投资账户;
(五)C5 级投保人匹配 R5、R4、R3、R2、R1 级的保险产品、投资账户。
保险机构应当对保险投保人风险承受能力进行动态评估,投保人风险承受能力评估等级与最近一次结果不一致的,保险机构应当对其进行提示,请投保人对变动情况再次确认。
保险机构不得向投保人销售不具备适当性的产品。保险机构评估判断投保人与保险产品不具备产品适当性的,应当建议投保人终止投保。投保人不接受终止投保建议,仍然要求购买保险并订立保险合同的,保险机构应当充分说明有关风险。投保人在参考保险机构产品适当性匹配意见的基础上,根据自身能力审慎独立决策,独立承担相关风险,并由投保人书面签署投保声明,确认投保行为是基于充分了解产品信息后的本人真实意愿和自主选择。
《保险产品适当性管理自律规范》全文如下:
第一章 总则
第一条 为指导保险机构落实《金融机构产品适当性管理办法》要求,切实保护金融消费者合法权益,依据《中国保险行业协会章程》等规定,制定本规范。
第二条 本规范所称保险产品适当性管理,是指保险机构根据保险产品的保障范围、复杂程度、保单利益是否确定等属性和特征,结合客户的保险保障需求、财务支付水平、风险承受能力等因素,开展识别、匹配、提示、销售等管理活动。本规范所称保险产品,是指保险机构开发并按照监管规定完成注册、报送备案或审批的人身保险产品、财产保险产品。
第三条 本规范所称保险机构包括:保险集团(实际开展保险产品销售的)、财产险公司、人身险公司、养老险公司、健康险公司、保险专业代理机构、保险兼业代理机构、保险经纪人等。本规范所称保险销售人员包括:保险公司中从事保险销售的员工、个人保险代理人及纳入销售人员管理的其他用工形式的人员,保险代理机构中从事保险代理的人员,保险经纪人中从事保险经纪业务的人员。
第四条 保险机构应当依法依规、勤勉尽责、诚实守信、审慎履职,对所销售的产品承担产品适当性管理主体责任,遵循卖者尽责原则,建立健全产品适当性管理制度,在监管办法及自律规范基础上细化明确产品适当性管理的具体依据、标准、方法和流程等,确保在产品开发及销售业务流程中落实产品适当性管理要求,将适当的产品通过适当的渠道销售或者提供给适合的客户,充分保障客户合法权益。保险机构应当切实履行卖者尽责义务,同时引导客户理解产品,听取适当性匹配意见并审慎行使自主选择权,自担投资风险。
第二章 保险产品分类分级
第五条 保险机构应当清晰界定保险产品及其投资账户的属性特征、风险水平、权利义务关系和适合的客户范围、明确客户保障需求与产品保障范围、保障期间的对应标准,建立管理制度,实施分类分级及系统化管理。
第六条 保险机构应当综合考虑保险产品设计类型、产品保障责任、保险期间等保险产品复杂程度,及保单利益是否确定,进行保险产品的分类。人身保险产品划分为 P1、P2、P3、P4、P5 五类:
财产保险产品划分为 P1、P2 二类
第七条 对于 P4、P5 类的投资连结型保险、变额年金保险、非保本型商业养老金等利益浮动的保险产品,保险机构需要对保险产品或保险产品投资账户(指设有多个保险投资账户的)划分风险等级。保险机构划分保险产品或保险产品投资账户风险等级时应当综合考虑以下因素:
(一)投资方向、投资范围、投资比例、投资资产的流动性;
(二)到期时限、申购和赎回安排;
(三)杠杆情况;
(四)结构复杂性;
(五)发行人等相关主体的信用状况;
(六)同类产品的过往业绩、历史波动程度;
(七)其他因素。保险产品或保险产品投资账户的风险等级由低到高至少分为五级,参考名称分别为R1(低风险)、R2(中低风险)、R3(中风险)、R4(中高风险)、R5(高风险)。其中参考标准如下:
1.R1(低风险):总体风险程度低,产品收益或净值波动小,投资本金遭受损失的可能性低。
2.R2(中低风险):总体风险程度较低,产品收益或净值波动较小,投资本金遭受损失的可能性较低。
3.R3(中风险):总体风险程度中等,产品收益或净值波动中等,投资本金遭受损失的可能性中等。
4.R4(中高风险):总体风险程度较高,产品收益或净值波动较大,投资本金遭受损失的可能性较高。
5.R5(高风险):总体风险程度高,产品收益或净值波动大,投资本金遭受损失的可能性高。保险机构对 P4、P5 类的保险产品增设新的投资账户、进行投资账户转换或者合并时,需重新评估投资账户风险等级。
第八条 保险公司应在公司官网和行业产品查询平台披露本公司在售保险产品分类和风险等级的信息。保险产品上市销售或分类分级信息发生变更的,其保险公司应当上市销售或自变更之日起 10 个工作日内,更新保险产品分类分级的披露信息。
第三章 销售人员管理
第九条 保险机构应当加强销售人员、销售行为、销售渠道的管理,建立保险销售人员资质分级管理体系,确保所属销售人员具备相应的产品销售资质。
第十条 保险机构销售资质分级管理体系,应以销售人员的保险知识、诚信合规守法记录、销售履历等为主要标准进行分级,应与保险产品分类分级管理制度相衔接,区分销售资质实行差别授权。销售人员分级与保险产品分类分级对应如下:
(一)授权销售人员销售P1 类保险产品的,可不作能力等级要求;
(二)能力等级四级:授权销售P1、P2 类保险产品;
(三)能力等级三级:授权销售P1、P2、P3 类保险产品;
(四)能力等级二级:授权销售P1、P2、P3、P4类保险产品;
(五)能力等级一级:授权销售所有保险产品。组合销售两种及以上产品的,按照从高不从低原则确定其销售授权。
销售专属普惠产品的,可视情况放宽销售人员能力等级要求。
中国保险行业协会根据市场实际情况,指导并规范保险机构制定和实施与销售人员能力等级相匹配的产品销售授权管理机制,稳步推进保险产品销售授权和预授权。
第十一条 保险机构应当构建科学合理的销售人员激励约束机制,考核标准应当包括但不限于销售行为和程序的合规性、客户投诉情况等,不得以销售业绩作为唯一考核指标。保险机构应强化销售人员合规管理和风险监测,有效识别异常销售行为、销售套利风险等,及时预警并进行干预,保护保险消费者合法权益。保险机构应建立因保险销售人员违法违规导致经济损失的佣金薪酬追索扣回机制。
第十二条 保险机构应当对销售人员持续开展产品适当性管理相关培训,销售新产品之前,保险机构需针对销售人员组织产品售前培训或学习,确保销售人员充分了解所销售产品的属性特征及风险水平,提高销售人员合规意识和专业技能,培养诚实守信的职业操守。
第四章 客户保障需求及财务支付水平评估
第十三条 保险机构应当科学设计,在合理范围内收集客户信息,评估客户情况。保险机构对于已经获知的客户信息,可以视情况简化收集。
保险机构对客户保险需求及财务支付水平、风险承受能力评估,可以采用营业网点线下或线上电子化渠道填写问卷的方式进行。客户在线下完成风险评估后,保险机构应当将评估结果反馈客户,由客户确认后留存;客户在线上电子渠道完成评估后,保险机构电子渠道界面向其展示评估结果,由客户确认后留存。保险机构可以采用有效技术手段对客户身份信息的真实性进行验证。
保险机构应当履行客户信息保护义务,对收集到的投保人信息采用适当的数据管理和技术安全措施,确保客户信息安全,防止信息泄露或被不当传输利用。
第十四条 保险机构及销售人员收集投保人信息应当说明为订立保险合同所必需,提示投保人遵循诚实守信原则,真实、准确、完整地提供购买保险产品所必需的信息。
投保人拒绝按照要求提供购买保险产品所必需信息的,保险机构应拒绝向其提供保险产品。
第十五条 保险机构及销售人员应当根据保险产品特征,了解投保人的保险保障需求、财务支付水平等适当性管理的必要信息,包括:
(一)自然人的姓名、职业、年龄、联系方式等基本信息;
(二)保险保障需求、交费和保险期间、已购买以补偿损失为目的的同类险种的情况等信息;
(三)家庭收入数额、资产等反映保费承担能力的信息;
(四)法律法规、产品规则或者合同约定应当了解的信息。
第十六条 保险公司收集客户保障需求,对于人身险产品保障目的与保障需求,至少应区分以下:
(一)死亡/全残保障需求:缓解因被保险人死亡或全残导致家庭财务状况恶化,主要对应定期寿险、终身寿险、两全保险、意外伤害保险等;
(二)补偿收入需求:补偿被保险人因疾病或意外导致经济损失或家庭收入降低,主要对应意外伤害保险、疾病保险、失能收入损失保险、护理保险、医疗保险等;
(三)医疗费用报销需求:报销被保险人因疾病或意外就医的医疗费用,主要对应医疗保险等;
(四)未来生活规划需求:为被保险人未来生活所需进行资金规划(例如:养老、子女教育等),主要对应年金保险、两全保险、终身寿险、护理保险等。
第十七条 保险机构应当在了解投保人相关信息的基础上,根据投保人的保障目的、收益期望、保障期限、保费承担期限等方面的保险保障需求,结合投保人的收入、资产、财务预算等方面的财务支付水平,参考需求的优先重要性、已购买保障情况,对投保人进行保险需求及财务支付水平评估,向投保人提供适当的保险产品。
第十八条 销售财产保险产品、一年期及以下个人人身保险产品的,可以免于开展投保人的保险保障需求及财务支付水平评估,按需收集投保人、保险标的等相关信息。团体保险可以免于开展投保人需求及财务支付水平评估。
第五章 客户风险承受能力分级评估
第十九条 保险机构销售 P4、P5 类的投资连结型保险、变额年金保险等利益浮动的保险产品的,还应当了解投保人风险承受能力等适当性管理的必要信息,包括:
(一)家庭收入来源、负债等反映财务状况的信息;
(二)投资相关的学习、工作经历经验等反映风险识别能力的信息;
(三)投资目的、投资期限、期望收益等反映投资需求和意愿的信息;
(四)风险偏好、可承受的损失等反映风险承受能力的信息;
(五)法律法规、产品规则或者合同约定需要了解的信息。
第二十条 保险机构销售 P4、P5 类可能导致投资本金损失的保险产品前,应当开展投保人的保险需求及财务支付水平、风险承受能力评估,并根据评估结果,将其投保人风险承受能力等级由低到高至少分为五级,参考名称分别为C1(谨慎型)、C2(稳健型)、C3(平衡型)、C4(进取型)、C5(激进型),其中参考标准如下:
C1(谨慎型):可以承担低风险的投资者,能够接受投资本金损失概率低的产品。
C2(稳健型):可以承担中低风险的投资者,能够接受投资本金损失概率较低的产品。
C3(平衡型):可以承担中等风险的投资者,能够接受投资本金损失概率中等的产品。
C4(进取型):可以承担中高风险的投资者,能够接受投资本金损失概率较高的产品。
C5(激进型):可以承担高风险的投资者,能够接受投资本金损失概率高的产品。
第二十一条 保险机构应当根据本机构及投保人实际情况,确定其投保人风险承受能力等级与保险产品及其投资账户风险等级的适当性匹配规则:
(一)C1 级投保人匹配 R1 级的保险产品、投资账户;
(二)C2 级投保人匹配 R2、R1 级的保险产品、投资账户;
(三)C3 级投保人匹配 R3、R2、R1 级的保险产品、投资账户;
(四)C4 级投保人匹配 R4、R3、R2、R1 级的保险产品、投资账户;
(五)C5 级投保人匹配 R5、R4、R3、R2、R1 级的保险产品、投资账户。
第二十二条 保险机构应当对保险投保人风险承受能力进行动态评估,投保人在同一保险机构自营平台单日评估次数不超过 2 次,十二个月内累计不超过8 次。
投保人风险承受能力评估等级与最近一次结果不一致的,保险机构应当对其进行提示,请投保人对变动情况再次确认。投保人保险需求、财务支付水平、风险承受能力评估结果有效期原则上为十二个月,十二个月内投保人再次投保,保险机构可使用已了解信息和已有评估结果;超过十二个月未评估或者投保人主动告知存在可能影响保险需求、财务支付水平、风险承受能力情况的,保险机构再次销售保险产品时,应当对投保人重新进行评估。
第二十三条 团体保险可以免于开展投保人风险承受能力评估,涉及可能导致投资本金损失产品的团体保险,应当对拟交纳保费的自然人开展风险承受能力评估。
第六章 适当性匹配
第二十四条 保险机构应当根据评估情况向投保人提出明确的产品适当性匹配意见。除本规范第二十五条规定的情形外,保险机构不得向投保人销售不具备适当性的产品。
具有以下情况之一的,应当认定投保人与相关产品不具备产品适当性:
(一)保险产品的保障范围、保险期间与投保人需求明显不符的;
(二)购买保险产品所需资金、交费期限与投保人财务支付水平、收入年限等明显不匹配的;
(三)投保人重复购买或超额购买损失补偿等类型的保险的;
(四)保险产品或其投资账户风险等级高于投保人风险承受能力评估结果的;
(五)其他应当认定投保人与保险产品不具备适当性的情形。
第二十五条 保险合同订立前,保险机构评估判断投保人与保险产品不具备产品适当性的,应当建议投保人终止投保。
投保人不接受终止投保建议,仍然要求购买保险并订立保险合同的,保险机构应当充分说明有关风险。投保人在参考保险机构产品适当性匹配意见的基础上,根据自身能力审慎独立决策,独立承担相关风险,并由投保人书面签署投保声明,确认投保行为是基于充分了解产品信息后的本人真实意愿和自主选择。
第二十六条 保险机构销售P2、P3、P4、P5 类人身保险产品时,当保费交费金额与交费期限存在以下情况之一的,应当在取得投保人签名确认的投保声明后方可承保:
(一)趸交保费超过投保人家庭年收入的4 倍;
(二)年期交保费超过投保人家庭年收入的20%;
(三)保费交费年限与投保人年龄数字之和达到或超过75;
(四)保费大于或者等于投保人保费预算的150%。
在投保声明中,投保人应当表明投保时了解保险产品情况,并自愿承担保单利益不确定及不按时交纳保险费的风险。
第二十七条 保险机构销售人身保险产品时,如发现投保人在投保时存在短期内疑似风险行为的,应审慎评估并与客户确认,确认投保人投保是基于充分了解产品信息后的本人真实意愿和自主选择:
(一)保单退保后重新投保:同一客户退保后的30天内(含),再次投保同一险种类型的新保一年期以上保单,且退保金额超过新保保费的 50%;
(二)保单贷款后新投保:同一客户保单贷款后的30天内(含),再次投保新保一年期以上保单,投保时客户保单贷款未还清,且30天内保单贷款金额超过新保保费的50%;
(三)保单效力中止后新投保:同一客户存在效力中止的保单,再次投保同一险种类型的新保一年期以上保单。
第二十八条 保险机构及销售人员销售保险产品时,应当根据产品特征,使用便于接受和理解的方式向投保人告知以下信息:
(一)产品的基本信息,包括产品名称、保障范围、保险期间、交费期限、等待期、赔偿限额、索赔程序、保单现金价值、续保条件、减轻或者免除保险人责任的条款等;
(二)保险利益的不确定性、可能导致保费损失或者保单利益不及预期的事项;P4、P5 类保险产品的投资风险,重点是已交保费亏损可能;P4、P5 类保险产品投资账户的风险等级,以及存续期间风险等级可能会进行调整的情况;
(三)P4、P5 类的保险产品或保险产品的投资账户风险等级发生由低到高变动,且超过投保人风险承受能力等级的,保险机构应调整适当性匹配意见及时告知投保人,由投保人自主决定是否持有存量产品;
(四)犹豫期及投保人在犹豫期内的权利;
(五)退保可能遭受的损失;
(六)需要投保人支付的保费总额、保单初始费用、保单管理费等各项费用或费率;
(七)本规范规定的产品适当性匹配意见;
(八)其他应当告知的信息。
第二十九条 保险机构及销售人员在推介、销售过程中,应当严格遵循监管机构相关要求,禁止下列行为:
(一)代替投保人确认投保人适当性评估结果,进行不当提示,诱导投保人提供不实信息,先销售后评估,或者通过其他形式影响评估结果的真实性、有效性;
(二)对投保人进行告知、风险提示时,内容存在虚假、误导或者重大遗漏,包括但不限于混淆存款、基金、理财、保险等产品,违规承诺保本保收益,夸大产品收益或者保障范围等;
(三)在已进行保险投保人适当性评估后,主动推介风险等级高于投保人风险承受能力的产品,欺骗、误导投保人购买不具备适当性的产品;
(四)通过操纵业绩或者不当展示等方式误导或者诱导投保人购买有关产品;
(五)其他违反产品适当性要求,损害投保人合法权益的行为。
第三十条 保险公司应对购买保险期间在一年期以上的个人人身保险产品的新单业务的投保人进行回访,回访应当在投保人签收保单后的合同约定的犹豫期内进行。保险公司可通过电话回访、电子化回访或监管部门认可的其他方式进行,应由从事销售推介以外的人员开展。回访应包括以下内容:
(一)确认受访人是否为投保人本人,保险产品是否符合客户保障需求;
(二)确认投保人是否购买了该保险产品以及投保人和被保险人是否按照要求确认投保;
(三)确认投保人是否已阅读并理解产品说明书和投保提示的内容;
(四)确认投保人是否知悉保险责任、责任免除、保险期间、交费期限和交费频率;
(五)确认投保人是否知悉退保可能受到的损失;
(六)确认投保人是否知悉犹豫期的起算时间、期限以及享有的权利;
(七)万能保险须提示投保人超过最低保证利率的收益是不确定的,取决于公司实际经营情况;确认投保人是否知悉费用扣除项目及扣除的比例或者金额;
(八)分红保险须确认投保人是否知悉利益演示是基于公司精算假设,保单的红利分配是不确定的;
(九)P4、P5 类投资连结等保险产品须确认投保人是否知悉投资回报是不确定的,实际投资收益可能会出现亏损;利益演示仅基于假定的投资收益,不代表未来的实际收益。确认投保人是否知悉费用扣除项目及扣除的比例或者金额。
(十)商业养老金回访问卷应当增加关于账户结构、功能等问题,回访以客户线上填写回访问卷等电子化回访方式为主,线上填写回访问卷未成功的,暂不要求以电话或其他方式完成回访。
在回访中,保险公司工作人员应当如实与投保人进行答问,不得有误导、欺骗、隐瞒等行为,并如实记录回访过程。保险公司在回访中发现存在销售误导的,应当按照规定及时予以处理。按照相关监管制度规定,对保险产品销售行为实施可回溯管理,且对有关信息已确认的,可以根据监管规定合理简化回访要求。
第三十一条 保险机构向65 周岁以上的投保人销售P3至 P5 类保险产品时,应当履行特别的注意义务,可通过大字展示、语音提示、电话讲解、现场讲解、新契约回访等方式强化告知和风险提示,可以依据老年人具体情况给予投保延长阅读时长等更多的考虑时间,以保障老年投保人了解相关信息。
通过互联网等线上方式向65 周岁以上投保人开展保险产品适当性评估或销售产品的,流程设计、界面展示应保障适老性、易用性、安全性。
第三十二条 保险机构不得直接向无民事行为能力的投保人销售保险产品。经法定代理人同意,保险机构方可向限制民事行为能力的投保人销售P1、P2 类保险产品。
第七章 内控管理
第三十三条 保险机构应当开展产品适当性管理的消费者权益保护审查。审查重点包括但不限于:产品设计开发时是否基于标准进行分类分级、保险产品适当性评估问卷内容是否规范且完整有效、适当性风险提示和建议告知是否充分保障客户知情权、自主选择权、公平交易权等。
第三十四条 保险机构通过互联网等线上方式销售产品的,应将适当性管理嵌入业务流程,采取有效措施和技术手段完整客观地记录宣传推介、风险和关键信息提示、客户反馈和确认等重点销售环节。通过加强销售管理,规范营销宣传行为,及时开展信息披露等,充分履行适当性义务。保险机构应持续提升线上服务能力,与线下服务有机融合,提供包含电话服务、在线服务在内的两种及以上服务方式,及时解答客户对于产品条款、理赔流程、保单服务等方面的问题,保障客户的知情权、自主选择权等合法权益。
第三十五条 保险机构应当建设满足产品适当性管理要求的信息系统及设施,保障网络和信息系统安全、高效、可持续服务,保障数据安全。对不符合保险产品适当性管理要求的,信息系统应当具备识别、提示、限制交易等功能。
第三十六条 保险机构应当结合产品类别客观完整地记录适当性管理的重点环节,妥善保存相关信息资料,包括但不限于:
(一)评估内容、评估时间等;
(二)保险产品分类分级结果,客户保险需求分析、财务支付水平及风险承受能力评估结果,提示告知资料、录音录像等资料、投保意愿确认材料等;
(三)法律及监管规定要求的其他信息。
相关资料保管期限不得低于机构与投保人合同关系终止后 5 年。国家金融监督管理部门对保存期限另有规定的,从其规定。
第三十七条 保险机构应当及时、妥善处理适当性相关投诉,应按照投诉处理流程、任务分工、处理时限等要求,积极主动与客户协商解决矛盾纠纷,在协商不成的情况下,通过调解、仲裁、诉讼等方式促进矛盾纠纷化解。保险机构应将产品适当性管理纳入日常的投诉溯源治理。
第三十八条 保险机构应当将产品适当性管理纳入机构消费者权益保护考核范围,因执行不力导致发生侵害消费者权益的情形,应当督导落实整改和内部问责。
第三十九条 保险机构应当严格落实产品适当性管理要求,将产品适当性管理纳入公司内部控制体系,加强内部控制和自查,并纳入消费者权益保护内部审计范畴。
第四十条 保险机构与第三方机构合作开展营销的,应当严格履行营销管理主体责任,加强对第三方机构的监督管理,通过合作准入清退管理、合作协议管理、合作黑名单管理及其他监督和指导举措,确保营销内容、方式合法合规。
第四十一条 保险公司委托代理销售保险产品的,应当确认代理销售机构具备销售相关保险产品的资格及落实适当性义务的人员、内控制度、技术设备等条件。保险公司应当提供相关保险产品的适当性管理标准和要求、产品的分类分级及考虑因素等信息。代理销售机构应当履行客户评估、适当性匹配等适当性义务,履行保险销售人员分级管理相关要求。代理销售机构应当将保险产品适当性评估结果传输给保险公司。代理销售机构不能回传评估结果的,应指导客户在保险公司官方平台完成测评后进行投保。为避免对客户重复测评,银行、证券等代理销售机构可使用本行/本证券等客户风险承受能力测评结果,用于推介、销售P4、P5类保险产品。
对于保险产品分类分级的结果发生变更的,保险公司应当及时通知代理销售机构。
保险公司和代理销售机构应当在委托销售合同中明确双方适当性管理的责任和义务。对在委托销售中违反适当性义务的行为,保险公司和代理销售机构应当依照法律法规及合同约定承担相应法律责任。
第八章 自律管理
第四十二条 中国保险行业协会负责根据市场变化及会员单位反馈,对保险产品分类分级标准实施动态管理。各保险机构应当根据调整后的标准及时进行更新与执行。中国保险行业协会发布的其他保险自律规范与本规范不一致的,以本规范规定为准。
第四十三条 中国保险行业协会应加强对会员单位的自律管理,对会员单位遵守本规范情况开展监督检查。对于违反保险产品适当性管理要求、损害消费者合法权益,致使行业利益和行业形象受损的会员单位,中国保险行业协会将依据协会章程及自律管理相关办法,视情节轻重采取相应的自律性惩戒措施。中国保险行业协会在自律管理中,如发现相关机构和人员存在涉嫌违法违规行为的,应向国家金融监督管理总局及其派出机构报告。
第九章附则
第四十四条 本规范由中国保险行业协会负责解释、修订。
第四十五条 政策性保险公司的保险业务不适用本办法。
第四十六条 本规范自 2026 年7 月1 日起施行。
声明:文章不构成投资建议,转载请注明出处。
常盈配资提示:文章来自网络,不代表本站观点。